Instance Verification Kit (IVK)
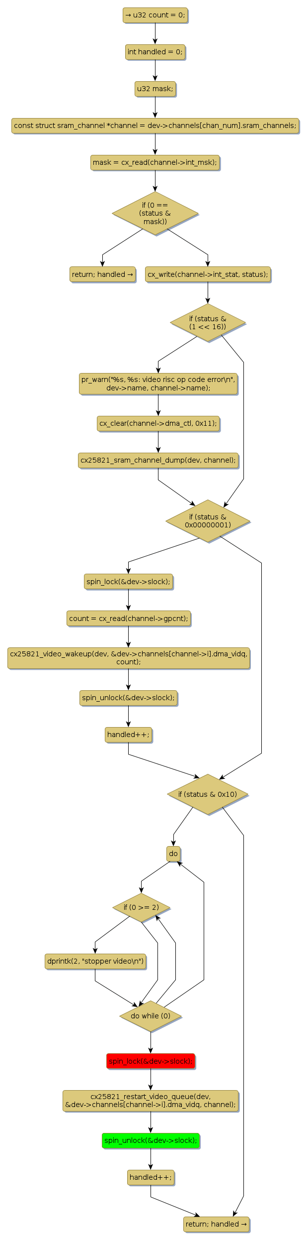
spin lock @ [6912+23+/linux-3.19-rc1/drivers/media/pci/cx25821/cx25821-video.c]
Instance Signature: slock
|
The Matching Pair Graph:
|
|
Function Name
|
Control Flow Graph (CFG)
|
Events Flow Graph (EFG)
|
Source Correspondence
|
|
cx25821_video_irq
|
|
|
[6079+17+/linux-3.19-rc1/drivers/media/pci/cx25821/cx25821-video.c]
|